首页
走进中心
机构简介
机构荣誉
联系方式
工作动态
市本级工作动态
旌阳区工作动态
罗江区工作动态
广汉市工作动态
什邡市工作动态
绵竹市工作动态
中江县工作动态
通知公告
办事指南
服务流程
电话咨询
收费标准
常用文件
网上预约
政策法规
营商环境
工作动态
政策文件
服务指南
统计数据
地籍图可视化查询
投诉建议
当前位置:
首页
>
办事指南
>
服务流程
办事指南
服务流程
电话咨询
收费标准
常用文件
办事指南
服务流程
电话咨询
收费标准
常用文件
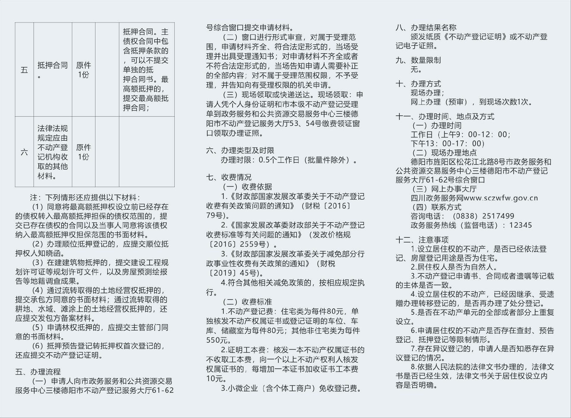
不动产抵押权首次登记服务指南
时间:2025-12-22 点击数:130
上一篇:
不动产抵押权变更登记服务指南
下一篇:
不动产抵押权注销登记服务指南
相关推荐
不动产转移登记服务指南
不动产预告转移登记服务指南
不动产预告注销登记服务指南
不动产预告设立登记服务指南
不动产预告变更登记服务指南
不动产异议登记的注销服务指南
不动产异议登记服务指南
新建商品房转移登记服务指南
国有建设用地使用权转移登记服务指南
国有建设用地使用权注销登记服务指南